Packages
Run user code in NSO using packages.
All user code that needs to run in NSO must be part of a package. A package is basically a directory of files with a fixed file structure. A package consists of code, YANG modules, custom Web UI widgets, etc., that are needed to add an application or function to NSO. Packages are a controlled way to manage the loading and versions of custom applications.
A package is a directory where the package name is the same as the directory name. At the top level of this directory, a file called package-meta-data.xml must exist. The structure of that file is defined by the YANG model $NCS_DIR/src/ncs/yang/tailf-ncs-packages.yang. A package may also be a tar archive with the same directory layout. The tar archive can be either uncompressed with the suffix .tar, or gzip-compressed with the suffix .tar.gz or .tgz. The archive file should also follow some naming conventions. There are two acceptable naming conventions for archive files, one is that after the introduction of CDM in the NSO 5.1, it can be named by ncs-<ncs-version>-<package-name>-<package-version>.<suffix>, e.g. ncs-5.3-my-package-1.0.tar.gz and the other is <package-name>-<package-version>.<suffix>, e.g. my-package-1.0.tar.gz.
package-name: should use letters, and digits and may include underscores (_) or dashes (-), but no additional punctuation, and digits can not follow underscores or dashes immediately.package-version: should use numbers and dot (.).

Packages are composed of components. The following types of components are defined: NED, Application, and Callback.
The file layout of a package is:
<package-name>/package-meta-data.xml
load-dir/
shared-jar/
private-jar/
webui/
templates/
src/
doc/
netsim/The package-meta-data.xml defines several important aspects of the package, such as the name, dependencies on other packages, the package's components, etc. This will be thoroughly described later in this section.
When NSO starts, it needs to search for packages to load. The ncs.conf parameter /ncs-config/load-path defines a list of directories. At initial startup, NSO searches these directories for packages and copies the packages to a private directory tree in the directory defined by the /ncs-config/state-dir parameter in ncs.conf, and loads and starts all the packages found. All .fxs (compiled YANG files) and .ccl (compiled CLI spec files) files found in the directory load-dir in a package are loaded. On subsequent startups, NSO will by default only load and start the copied packages - see Loading Packages for different ways to get NSO to search the load path for changed or added packages.
A package usually contains Java code. This Java code is loaded by a class loader in the NSO Java VM. A package that contains Java code must compile the Java code so that the compilation results are divided into .jar files where code, that is supposed to be shared among multiple packages, is compiled into one set of .jar files, and code that is private to the package itself is compiled into another set of .jar files. The shared and the common jar files shall go into the shared-jar directory and the private-jar directory, respectively. By putting for example the code for a specific service in a private jar, NSO can dynamically upgrade the service without affecting any other service.
The optional webui directory contains the WEB UI customization files.
An Example Package
The NSO example collection for developers contains a number of small self-contained examples. The collection resides at $NCS_DIR/examples.ncs/getting-started/developing-with-ncs Each of these examples defines a package. Let's take a look at some of these packages. The example 3-aggregated-stats has a package ./packages/stats. The package-meta-data.xml file for that package looks like this:
<ncs-package xmlns="http://tail-f.com/ns/ncs-packages">
<name>stats</name>
<package-version>1.0</package-version>
<description>Aggregating statistics from the network</description>
<ncs-min-version>3.0</ncs-min-version>
<required-package>
<name>router-nc-1.0</name>
</required-package>
<component>
<name>stats</name>
<callback>
<java-class-name>com.example.stats.Stats</java-class-name>
</callback>
</component>
</ncs-package>The file structure in the package looks like this:
|----package-meta-data.xml
|----private-jar
|----shared-jar
|----src
| |----Makefile
| |----yang
| | |----aggregate.yang
| |----java
| |----build.xml
| |----src
| |----com
| |----example
| |----stats
| |----namespaces
| |----Stats.java
|----doc
|----load-dirThe package-meta-data.xml File
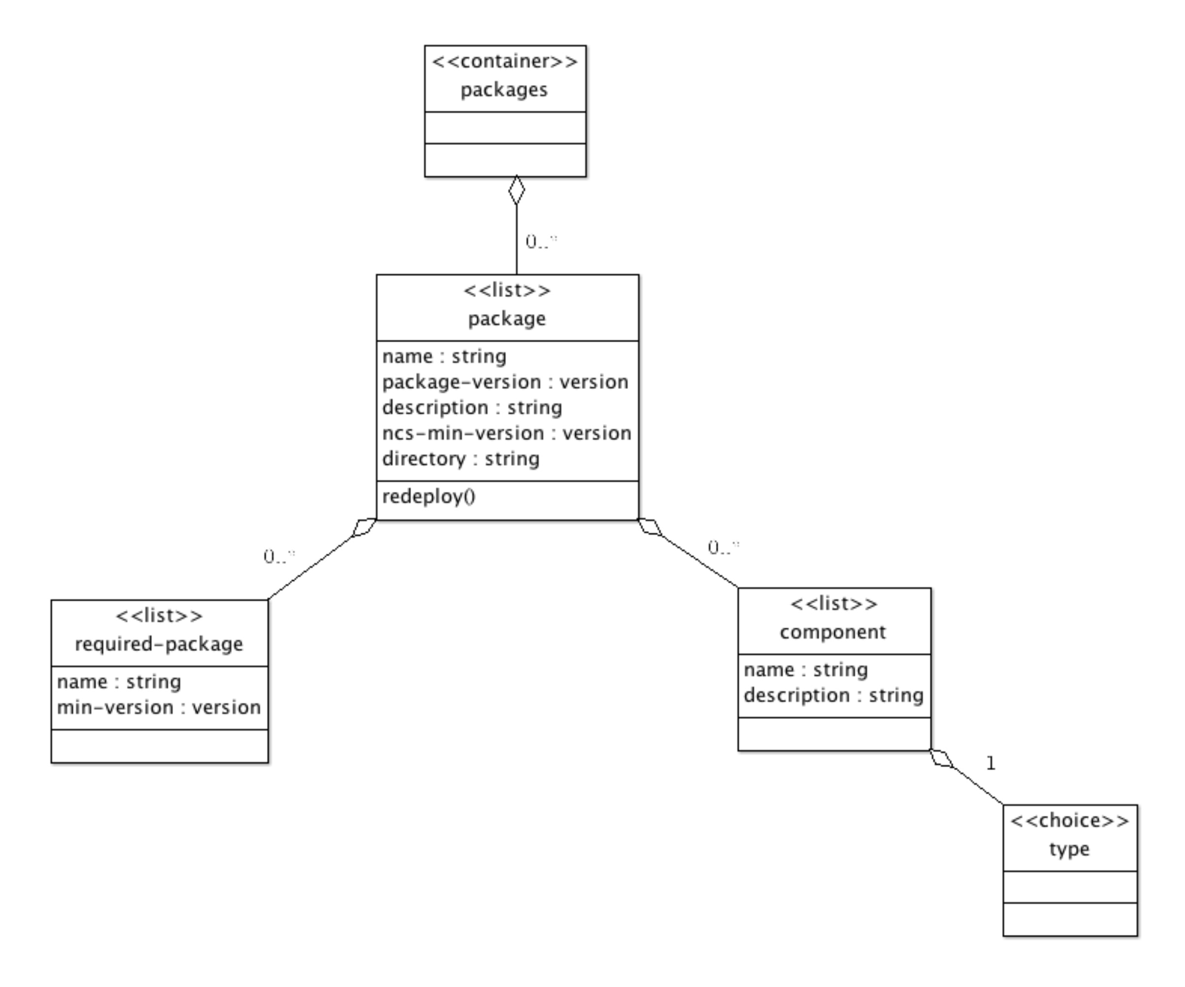
package-meta-data.xml FileThe package-meta-data.xml file defines the name of the package, additional settings, and one component. Its settings are defined by the $NCS_DIR/src/ncs/yang/tailf-ncs-packages.yang YANG model, where the package list name gets renamed to ncs-package. See the tailf-ncs-packages.yang module where all options are described in more detail. To get an overview, use the IETF RFC 8340-based YANG tree diagram.
$ yanger -f tree tailf-ncs-packages.yangsubmodule: tailf-ncs-packages (belongs-to tailf-ncs)
+--ro packages
+--ro package* [name] <-- renamed to "ncs-package" in package-meta-data.xml
+--ro name string
+--ro package-version version
+--ro description? string
+--ro ncs-min-version* version
+--ro ncs-max-version* version
+--ro python-package!
| +--ro vm-name? string
| +--ro callpoint-model? enumeration
+--ro directory? string
+--ro templates* string
+--ro template-loading-mode? enumeration
+--ro supported-ned-id* union
+--ro supported-ned-id-match* string
+--ro required-package* [name]
| +--ro name string
| +--ro min-version? version
| +--ro max-version? version
+--ro component* [name]
+--ro name string
+--ro description? string
+--ro entitlement-tag? string
+--ro (type)
+--:(ned)
| +--ro ned
| +--ro (ned-type)
| | +--:(netconf)
| | | +--ro netconf
| | | +--ro ned-id? identityref
| | +--:(snmp)
| | | +--ro snmp
| | | +--ro ned-id? identityref
| | +--:(cli)
| | | +--ro cli
| | | +--ro ned-id identityref
| | | +--ro java-class-name string
| | +--:(generic)
| | +--ro generic
| | +--ro ned-id identityref
| | +--ro java-class-name string
| +--ro device
| | +--ro vendor string
| | +--ro product-family? string
| +--ro option* [name]
| +--ro name string
| +--ro value? string
+--:(upgrade)
| +--ro upgrade
| +--ro (type)
| +--:(java)
| | +--ro java-class-name? string
| +--:(python)
| +--ro python-class-name? string
+--:(callback)
| +--ro callback
| +--ro java-class-name* string
+--:(application)
+--ro application
+--ro (type)
| +--:(java)
| | +--ro java-class-name string
| +--:(python)
| +--ro python-class-name string
+--ro start-phase? enumerationA sample package configuration is taken from the $NCS_DIR/examples.ncs/development-guide/nano-services/netsim-vrouterexample:
$ ncs_load -o -Fp -p /packages<config xmlns="http://tail-f.com/ns/config/1.0">
<packages xmlns="http://tail-f.com/ns/ncs">
<package>
<name>router-nc-1.1</name>
<package-version>1.1</package-version>
<description>Generated netconf package</description>
<ncs-min-version>5.7</ncs-min-version>
<directory>./state/packages-in-use/1/router</directory>
<component>
<name>router</name>
<ned>
<netconf>
<ned-id xmlns:router-nc-1.1="http://tail-f.com/ns/ned-id/router-nc-1.1">
router-nc-1.1:router-nc-1.1</ned-id>
</netconf>
<device>
<vendor>Acme</vendor>
</device>
</ned>
</component>
<oper-status>
<up/>
</oper-status>
</package>
<package>
<name>vrouter</name>
<package-version>1.0</package-version>
<description>Nano services netsim virtual router example</description>
<ncs-min-version>5.7</ncs-min-version>
<python-package>
<vm-name>vrouter</vm-name>
<callpoint-model>threading</callpoint-model>
</python-package>
<directory>./state/packages-in-use/1/vrouter</directory>
<templates>vrouter-configured</templates>
<template-loading-mode>strict</template-loading-mode>
<supported-ned-id xmlns:router-nc-1.1="http://tail-f.com/ns/ned-id/router-nc-1.1">
router-nc-1.1:router-nc-1.1</supported-ned-id>
<required-package>
<name>router-nc-1.1</name>
<min-version>1.1</min-version>
</required-package>
<component>
<name>nano-app</name>
<description>Nano service callback and post-actions example</description>
<application>
<python-class-name>vrouter.nano_app.NanoApp</python-class-name>
<start-phase>phase2</start-phase>
</application>
</component>
<oper-status>
<up/>
</oper-status>
</package>
</packages>
</config>Below is a brief list of the configurables in the tailf-ncs-packages.yang YANG model that applies to the metadata file. A more detailed description can be found in the YANG model:
name- the name of the package. All packages in the system must have unique names.package-version- the version of the package. This is for administrative purposes only, NSO cannot simultaneously handle two versions of the same package.ncs-min-version- the oldest known NSO version where the package works.ncs-max-version- the latest known NSO version where the package works.python-package- Python-specific package data.vm-name- the Python VM name for the package. Default is the packagevm-name. Packages with the samevm-namerun in the same Python VM. Applicable only whencallpoint-model = threading.callpoint-model- A Python package runs Services, Nano Services, and Actions in the same OS process. If thecallpoint-modelis set tomultiprocessingeach will get a separate worker process. Running Services, Nano Services, and Actions in parallel can, depending on the application, improve the performance at the cost of complexity. See The Application Component for details.
directory- the path to the directory of the package.templates- the templates defined by the package.template-loading-mode- control if the templates are interpreted in strict or relaxed mode.supported-ned-id- the list of ned-ids supported by this package. An example of the expected format taken from the$NCS_DIR/examples.ncs/development-guide/nano-services/netsim-vrouterexample:<supported-ned-id xmlns:router-nc-1.1="http://tail-f.com/ns/ned-id/router-nc-1.1"> router-nc-1.1:router-nc-1.1</supported-ned-id>supported-ned-id-match- the list of regular expressions for ned-ids supported by this package. Ned-ids in the system that matches at least one of the regular expressions in this list are added to thesupported-ned-idlist. The following example demonstrates how all minor versions with a major number of 1 of therouter-ncNED can be added to a package's list of supported ned-ids:<supported-ned-id-match>router-nc-1.\d+:router-nc-1.\d+</supported-ned-id-match>required-package- a list of names of other packages that are required for this package to work.component- Each package defines zero or more components.
Components
Each component in a package has a name. The names of all the components must be unique within the package. The YANG model for packages contains:
....
list component {
key name;
leaf name {
type string;
}
...
choice type {
mandatory true;
case ned {
...
}
case callback {
...
}
case application {
...
}
case upgrade {
...
}
....
}
....Lots of additional information can be found in the YANG module itself. The mandatory choice that defines a component must be one of ned, callback, application, or upgrade.
Component Types
NED
A Network Element Driver component is used southbound of NSO to communicate with managed devices (described in Network Element Drivers (NEDs). The easiest NED to understand is the NETCONF NED which is built into NSO.
There are four different types of NEDs:
NETCONF: used for NETCONF-enabled devices such as Juniper routers, ConfD-powered devices, or any device that speaks proper NETCONF and also has YANG models. Plenty of packages in the NSO example collection have NETCONF NED components, for example
$NCS_DIR/examples.ncs/getting-started/developing-with-ncs/0-router-network/packages/router.SNMP: Used for SNMP devices.
The example
$NCS_DIR/examples.ncs/snmp-ned/basichas a package that has an SNMP NED component.CLI: used for CLI devices. The package
$NCS_DIR/packages/neds/cisco-iosis an example of a package that has a CLI NED component.Generic: used for generic NED devices. The example
$NCS_DIR/examples.ncs/generic-ned/xmlrpc-devicehas a package calledxml-rpcwhich defines a NED component of type generic_._
A CLI NED and a generic NED component must also come with additional user-written Java code, whereas a NETCONF NED and an SNMP NED have no Java code.
Callback
This defines a component with one or many Java classes that implement callbacks using the Java callback annotations.
If we look at the components in the stats package above, we have:
<component>
<name>stats</name>
<callback>
<java-class-name>
com.example.stats.Stats
</java-class-name>
</callback>
</component>The Stats class here implements a read-only data provider. See DP API.
The callback type of component is used for a wide range of callback-type Java applications, where one of the most important are the Service Callbacks. The following list of Java callback annotations applies to callback components.
ServiceCallbackto implement service-to-device mappings. See the example:$NCS_DIR/examples.ncs/getting-started/developing-with-ncs/4-rfs-serviceSee Developing NSO Services for a thorough introduction to services.ActionCallbackto implement user-definedtailf:actionsor YANG RPCs. See the example:$NCS_DIR/examples.ncs/getting-started/developing-with-ncs/2-actions.DataCallbackto implement the data getters and setters for a data provider. See the example$NCS_DIR/examples.ncs/getting-started/developing-with-ncs/3-aggregated-stats.TransCallbackto implement the transaction portions of a data provider callback. See the example$NCS_DIR/examples.ncs/getting-started/developing-with-ncs/3-aggregated-stats.DBCallbackto implement an external database. See the example:$NCS_DIR/examples.ncs/getting-started/developing-with-ncs/6-extern-db.SnmpInformResponseCallbackto implement an SNMP listener - See the example$NCS_DIR/examples.ncs/snmp-notification-receiver.TransValidateCallback,ValidateCallbackto implement a user-defined validation hook that gets invoked on every commit.AuthCallbackto implement a user hook that gets called whenever a user is authenticated by the system.AuthorizationCallbackto implement an authorization hook that allows/disallows users to do operations and/or access data. Note, that this callback should normally be avoided since, by nature, invoking a callback for any operation and/or data element is a performance impairment.
A package that has a callback component usually has some YANG code and then also some Java code that relates to that YANG code. By convention, the YANG and the Java code reside in a src directory in the component. When the source of the package is built, any resulting fxs files (compiled YANG files) must reside in the load-dir of package and any resulting Java compilation results must reside in the shared-jar and private-jar directories. Study the 3-aggregated-stats example to see how this is achieved.
Application
Used to cover Java applications that do not fit into the callback type. Typically this is functionality that should be running in separate threads and work autonomously.
The example $NCS_DIR/examples.ncs/getting-started/developing-with-ncs/1-cdb contains three components that are of type application. These components must also contain a java-class-name element. For application components, that Java class must implement the ApplicationComponent Java interface.
Upgrade
Used to migrate data for packages where the yang model has changed and the automatic CDB upgrade is not sufficient. The upgrade component consists of a Java class with a main method that is expected to run one time only.
The example $NCS_DIR/examples.ncs/getting-started/developing-with-ncs/14-upgrade-service illustrates user CDB upgrades using upgrade components.
Creating Packages
NSO ships with a tool ncs-make-package that can be used to create packages. Package Development discusses in depth how to develop a package.
Creating a NETCONF NED Package
This use case applies if we have a set of YANG files that define a managed device. If we wish to develop an EMS solution for an existing device and that device has YANG files and also speaks NETCONF, we need to create a package for that device to be able to manage it. Assuming all YANG files for the device are stored in ./acme-router-yang-files, we can create a package for the router as:
$ ncs-make-package --netconf-ned ./acme-router-yang-files acme
$ cd acme/src; makeThe above command will create a package called acme in ./acme. The acme package can be used for two things; managing real acme routers, and as input to the ncs-netsim tool to simulate a network of acme routers.
In the first case, managing real acme routers, all we need to do is to put the newly generated package in the load-path of NSO, start NSO with package reload (see Loading Packages), and then add one or more acme routers as managed devices to NSO. The ncs-setup tool can be used to do this:
$ ncs-setup --ned-package ./acme --dest ./ncs-projectThe above command generates a directory ./ncs-project which is suitable for running NSO. Assume we have an existing router at the IP address 10.2.3.4 and that we can log into that router over the NETCONF interface using the username bob, and password secret. The following session shows how to set up NSO to manage this router:
$ cd ./ncs-project
$ ncs
$ ncs_cli -u admin
> configure
> set devices authgroups group southbound-bob umap admin \
remote-name bob remote-password secret
> set devices device acme1 authgroup southbound-bob address 10.2.3.4
> set devices device acme1 device-type netconf
> commitWe can also use the newly generated acme package to simulate a network of acme routers. During development, this is especially useful. The ncs-netsim tool can create a simulated network of acme routers as:
$ ncs-netsim create-network ./acme 5 a --dir ./netsim
$ ncs-netsim start
DEVICE a0 OK STARTED
DEVICE a1 OK STARTED
DEVICE a2 OK STARTED
DEVICE a3 OK STARTED
DEVICE a4 OK STARTED
$Finally, ncs-setup can be used to initialize an environment where NSO is used to manage all devices in an ncs-netsim network:
$ ncs-setup --netsim-dir ./netsim --dest ncs-projectCreating an SNMP NED Package
Similarly, if we have a device that has a set of MIB files, we can use ncs-make-package to generate a package for that device. An SNMP NED package can, similarly to a NETCONF NED package, be used to both manage real devices and also be fed to ncs-netsim to generate a simulated network of SNMP devices.
Assuming we have a set of MIB files in ./mibs, we can generate a package for a device with those mibs as:
$ ncs-make-package --snmp-ned ./mibs acme
$ cd acme/src; makeCreating a CLI NED Package or a Generic NED Package
For CLI NEDs and Generic NEDs, we cannot (yet) generate the package. Probably the best option for such packages is to start with one of the examples. A good starting point for a CLI NED is $NCS_DIR/packages/neds/cisco-ios and a good starting point for a Generic NED is the example $NCS_DIR/examples.ncs/generic-ned/xmlrpc-device
Creating a Service Package or a Data Provider Package
The ncs-make-package can be used to generate empty skeleton packages for a data provider and a simple service. The flags --service-skeleton and --data-provider-skeleton.
Alternatively, one of the examples can be modified to provide a good starting point. For example $NCS_DIR/examples.ncs/getting-started/developing-with-ncs/4-rfs-service
Last updated
Was this helpful?

